为增强全体员工的消防法制观念和谱及消防安全意识,提高抗御火灾的整体能力。
2017年6月6日,晶源门控有限公司全体员工参加了消防安全培训。消防安全,人人有责,人人参与,时刻牢记!
培训内容:
一、事故案例分析:

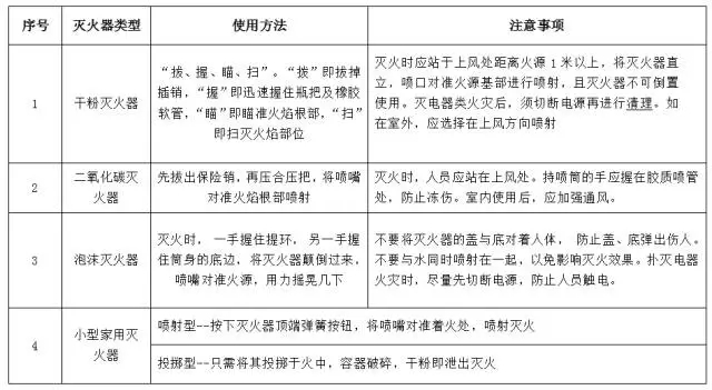
二、灭火器介绍:

三、防毒面具的使用方法及示范:


使用面具时,由下巴处向上佩戴,再适当调整头带,戴好面具后用手掌堵住滤毒盒进气口用力吸气,面罩与面部紧贴不产生漏气,则表明面具已经佩戴气密。
四、火场逃生13诀:
第1诀:逃生预演,临危不乱。 (请记住:事前预演,将会事半功倍)
第2诀:熟悉环境,暗记出口。 (请记住:一定要居安思危,给自己预留一条通路)
第3诀:通道出口,畅通无阻。 (请记住:自断后路,必死无疑)
第4诀:扑灭小火,惠及他人。 (请记住:争分夺秒扑灭“初起火灾”)
第5诀:保持镇静,明辨方向,迅速撤离。 (请记住:沉着镇静,才能想出好办法)
第6诀:不入险地,不贪财物。 (请记住:留得青山在,不怕没柴烧)
第7诀:简易防护,蒙鼻匍匐。 (请记住:多件防护工具在手,总比赤手空拳好)
第8诀:善用通道,莫入电梯。 (请记住:逃生的时侯,乘普通电梯极危险)
第9诀:缓降逃生,滑绳自救。 (请记住:胆大心细救命绳就在身边)
第10诀:避难场所,固守待援。(请记住:坚盾何惧利矛)
第11诀:缓晃轻抛,寻求援助。(请记住:充分暴露自己,才能争取有效拯救自己)
第12诀:火已及身,切勿惊跑。(请记住:就地打滚虽狼狈,烈火焚身可免除)
第13诀:跳楼有术,虽损求生。(请记住:跳楼不等于自杀,关键是要有办法)
总结:隐患险于明火,防范胜于救灾,责任重于泰山
消防安全,时刻牢记!