【欢迎访问中出网--智能出入口与停车充电设备采购服务平台!】
注册|登陆】【手机版
免费电话联系
请填写您的称呼
手机号格式错误
免费回电免费回电
企业新闻
道尔智控参与编制《深圳市停车行业规范标准》
2021-03-11

深圳市公安局安全警察局主导制定的两项地方标准和团队标准,邀请道尔智控(股票代码:832966)参与编写制定。再次彰显道尔智控公司的行业地位和技术水平,并为行业有序发展再作贡献。

道尔智控参与编制《深圳市停车行业规范标准》

图 道尔产品时尚大气,功能领先

道尔产品时尚大气,功能领先

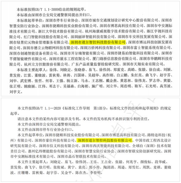
为规范深圳市经营性停车场交通设施及安全防范系统的建设与管理,深圳市公安局交通警察局牵头制定深圳市地方标准DB4403/T 54-2020《停车库(场)交通设施建设与管理规范》、DB4403/T 55-2020《停车库(场)安全防范要求》以及团队标准T-SZPIA 001—2020《停车库(场)管理系统预约停车数据接口规范》。其中,T 55-2020《停车库(场)安全防范要求》和T-SZPIA 001—2020《停车库(场)管理系统预约停车数据接口规范》两项标准,由道尔公司黄宁总监参与起草编写工作。

DB4403/T 54-2020《停车库(场)交通设施建设与管理规范》、DB4403/T 55-2020《停车库(场)安全防范要求》以及团队标准T-SZPIA 001—2020《停车库(场)管理系统预约停车数据接口规范》

图 道尔智控科技股份有限公司办公大楼

道尔智控科技股份有限公司办公大楼

图 道尔总监黄宁为客户讲解“大数据运营分析”

道尔总监黄宁为客户讲解“大数据运营分析”

道尔深耕停车领域多年,有一支雄厚且领先的技术研发队伍。在深圳市多次组织编制相关行业专业标准规范中,道尔智控每每应邀参加。道尔智控引领行业一同发展进步,资源共享,携手共赢!

【重要提示】企业内容及图片均来自用户免费注册上传发布,如有侵权,请联系删除。邮箱:454945935@qq.com