【欢迎访问中出网--智能出入口与停车充电设备采购服务平台!】
注册|登陆】【手机版
免费电话联系
请填写您的称呼
手机号格式错误
免费回电免费回电
企业新闻
佳都科技荣获金i奖“2020中国智慧城市治理创新奖”
2020-09-18

9月16日,由中国科学院《互联网周刊》、中国社会科学院信息化研究中心、eNet研究院、德本咨询(北京)有限公司联合主办的2020中国新科技100强评选暨秋季金i奖榜单正式发布。佳都科技凭借在智慧城市领域出色的创新实力和技术优势,荣获“2020中国智慧城市治理创新奖”。

佳都科技荣获金i奖“2020中国智慧城市治理创新奖”

以“A.I.赋能,构筑城市智慧新生态”为愿景,佳都科技坚持人工智能领域的持续投入和产品化应用,业务落地于智能轨道交通、智慧城市治理、智慧城市交通、企业数字化升级四大航道,赋能全球城市现代化建设与治理。智慧城市治理方面,公司面向公安、应急、住建、政务、交通等智慧城市细分领域,提供涵盖顶层规划、方案设计、产品开发、系统集成和维保服务,为城市精细化治理提供基于视频云+大数据的全栈解决方案。项目案例目前已经累计覆盖广东、河南、新疆、山东、贵州等19个省份,68个地级市,形成全国布局。

2020年,佳都科技智慧城市治理解决方案业务主动顺应行业发展趋势,积极调优结构,聚焦高价值商机,将“视频云”大数据平台进一步升级为“城市运行体征监管平台”,通过计算机视觉技术、物联网技术和CIM(城市信息模型)技术的融合,打破传统视频监控系统和业务系统之间信息割裂的格局,为智慧社区管理、重点场景安保、危化品生产园区等领域提供海量实时信息聚合和可视化管理能力,在今年的社区疫情防控管理中发挥巨大作用。

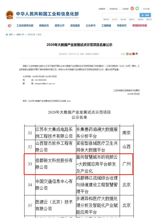
此外,基于智慧城市治理领域的技术优势及丰富行业经验,公司在疫情期间迭代发布了智感社区多维动态防控平台、疫情微排查平台等系统,并研发多款智能人脸识别测温终端,截止至2020年5月30日,该系列产品累计覆盖广东、湖南、山东、云南等全国17个省份、28个地市,满足“非接触时代”需求,并产生良好的社会和经济效益。公司的“视频云”大数据平台入围工信部发布的《2020年大数据产业发展试点示范项目名单》。

2020年大数据产业发展试点示范项目名单

“十四五”规划即将来临,智慧城市在“新基建”、“数据要素”、“人工智能”等热点推动下,正在迎来重要升级,更加强调在多维数据汇聚融合基础上,城市治理的精细化和精准化,安防业务也从狭义的视频监控网络建设向广义的城市物联感知网络建设转变。佳都科技将持续以“视频云”等自研A.I.产品带动业务落地,积极从公安行业横向拓展至应急、建筑、园区等新场景。

【重要提示】企业内容及图片均来自用户免费注册上传发布,如有侵权,请联系删除。邮箱:454945935@qq.com