
产品概述:
·FMKC系列一体式直流充电机采用快充技术支持各类型电池,此机箱功率60-80KW
·功率单元采用高频开关电源模块并联运行各模块独立控制,可靠性强,易于维护
产品优势:
·状态显示:充电状态信息车辆电池信息实时采集显示·人机交互:7寸液晶触摸屏充电信息实时显示·模块化设计:高度模块化设计便于安装和维护·多重保:护欠压过压过流漏电短路浪涌高防护
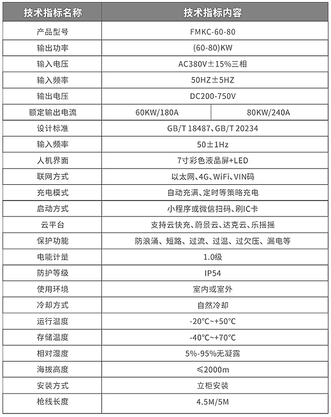
具有IP54工作级防护等级
安全可靠
具有防浪涌、短路、过流、过温、过欠压、漏电等保护功能。
兼容、拓展性强
可适配市面.上99%车辆
智能便捷
支持4G、WiFi、以太网组网方式,可通过APP、微信公众号、小程序可扫码充电、查询充电实况信息等功能
应用场景
适用于户外高温、高湿、多尘环境,高档小区、写字楼、大型商场、酒店等公共场所停车场
规格参数